Company structure

SE “Moldelectrica” is a state-owned enterprise, founded in accordance with the Order of the Government of Republic of Moldova no.1000 of 02.10.2000 “On creation of some state-owned enterprises of the electricity sector” and Ministry of Industry and Energy decision nr.92 from 20.10.2000 by unbundling of SE “Moldtranselectro”.

The company is registered in the State Registration Chamber of the Ministry of Information Development of the Republic of Moldova at 26.10.2000 with the no. 1002600004580.

The Ministry of Economy of the Republic of Moldova shall be the public authority that exercises the powers of state property owner or founder of the enterprise.


S.E.. „Moldelectrica”

MD-2012; 78, V. Alecsandri str, Chisinau; E-mail: [email protected]; Tel.: +373 (22) 22-22-70; Fax: +373 (22) 25-31-42

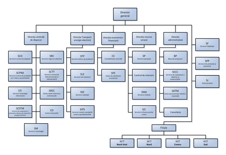
SE “Moldelectrica” is composed of:

 

1) Branches that are structural subdivisions without the rights of legal entity:

North-West Branch of High-Voltage Electric Grid  MD-5101; 30 Stefan cel Mare str., Donduseni; E-mail: [email protected]; Tel./Fax: +373 (251) 2-00-00

North Branch of High-Voltage Electric Grid  MD-3121; 180 Stefan cel Mare str., Balti;  E-mail: [email protected]; Tel./Fax: +373 (231) 2-24-03

Central Branch of High-Voltage Electric Grid  MD-2055; 13 Luceafărul str., Vatra, Chisinau;  E-mail: [email protected]; Tel./Fax: +373 (22) 25-34-51

South Branch of High-Voltage Electric Grid  MD-3800; 56 Lenin str., Comrat, UTA Gagauzia; E-mail: [email protected]; Tel./Fax: +373 (298) 2-40-64

 

2) Separate subdivisions:

Production facilities MD-2048; 8 Ciocana str., Chisinau; E-mail: [email protected]; Tel./Fax: +373 (22) 47-05-42

Training Center MD-2008; 18, V.Lupu str., Chisinau; E-mail: [email protected]; Tel.: +373 (22) 74-92-70; Fax: +373 (22) 74-92-19